洛隆首页
洛隆头条
洛隆要闻
信息公开
专题报道
援藏动态
洛隆经济
旅游文化
平安洛隆
乡村振兴
藏文门户
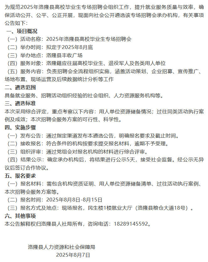
洛隆县2025年高校毕业生专场招聘会承办机构遴选公告
2025-08-11 19:12:51 来源:微洛隆
责任编辑:翁欣月
洛隆县60年发展成就卓著
遇见高原的城|彭曾禧带你游洛隆
黄国剑赴洛隆县调研指导工作并慰问援藏队员
西藏洛隆县亮相2025博鳌全球旅游生态大会
洛隆县举办“红色昌都·振兴奋进”活动成果展览展销会
青岛爱心跨越山海 千件衣物温暖洛隆
中亦乡嘴村:帮扶聚合力 携手铺就乡村振兴通途
洛隆县召开中远海运集团援藏干部人才轮换座谈会
西藏地县
拉萨
城关区
当雄县
堆龙德庆区
曲水县
墨竹工卡县
达孜区
尼木县
林周县
日喀则
桑珠孜区
亚东县
江孜县
白朗县
拉孜县
萨迦县
岗巴县
定结县
定日县
聂拉木县
康马县
仁布县
南木林县
谢通门县
吉隆县
昂仁县
萨嘎县
仲巴县
昌都
卡若区
江达县
贡觉县
类乌齐县
丁青县
察雅县
八宿县
左贡县
芒康县
洛隆县
边坝县
林芝
巴宜区
墨脱县
波密县
工布江达县
米林市
察隅县
朗县
山南
乃东区
错那市
扎囊县
贡嘎县
桑日县
琼结县
曲松县
措美县
洛扎县
加查县
隆子县
浪卡子县
那曲
那曲市
色尼区
嘉黎县
比如县
聂荣县
安多县
申扎县
索县
班戈县
巴青县
尼玛县
双湖县
阿里
噶尔县
普兰县
札达县
日土县
革吉县
改则县
措勤县
公安备案号:
藏公网安备 54213202000001号
工信部备案号:
藏ICP备15000041号-1
网站标识码:5421320001 版权所有:洛隆县人民政府 技术支持:西藏传媒集团
中国互联网举报中心